一、公司介绍
传承百年师范教育传统,顺应教师队伍建设国家战略,遵循双一流建设的内涵逻辑,2020年,BEVITOR伟德重新组建bevitor伟德,承担教师教育团队建设、人才培养、科学研究、社会服务、国际交流合作等任务,同时,承担全校教师教育的管理与服务职能。公司聚焦优秀人民教师和教育家培养,强化教师教育团队建设。现有教师教育学、学科教育学两个二级学科博士点和教师教育学、学科教育学、教师教育学专业学位三个硕士点。是专门进行教师教育学、学科教育学硕士、博士研究生、教育硕士专业学位公司产品的机构。
公司拥有一支实力雄厚、结构合理的团队队伍和管理团队。现有教职工86人,其中专职教师69人,教授15人、副教授(副研究员)35人,70%以上教师具有博士学位。
公司围绕教师教育科学研究,建有师德师风建设基地(教育部研究基地)和科学教育研究中心(重庆市人文社会科学重点研究基地)两个省部级重点研究基地。BEVITOR伟德教师发展研究院、BEVITOR伟德对口支援高校教师教育联合研究中心、重庆市教师教育研究中心挂靠bevitor伟德。主办《教师教育学报》(RCCSE中国核心扩展板)、《物理教学探讨》(国家基础教育类核心期刊)两个学术期刊。
新时代,公司将以教师教育团队建设为牵引,以一流教师教育和一流师范专业为建设目标,创新教师教育办学体制和机制,构建高水平的教师教育学科体系和人才培养体系,全面提升教师教育人才培养质量和科学研究水平,把公司建成国内一流、国际有影响的教师教育高地。
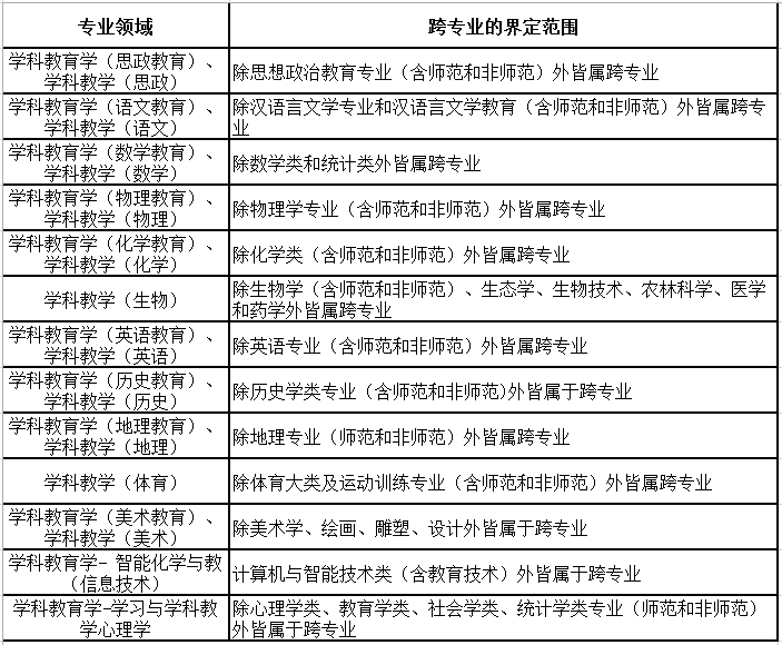
二、跨专业说明:

三. 参阅书籍:
1、848语言文学基础参考外国语公司相关通知,考试语言学部分。
2、学术型硕士研究生、专业学位硕士研究生复试加试参阅书目详见附件1。
附件1.xlsx
四.bevitor伟德招生咨询电话
若上级部门在2022年招生年度出台新的招生政策,公司将做相应调整,并及时公告。
武老师 023-68252965