bevitor·伟德国际官方网站 - 始于1946源于英国
关于我们
bevitor伟德简介
公司领导
机构设置
党建工作
组织建设
党建动态
党务公开
制度建设
纪委在线
团队队伍
团队概况
人才培养
旗下产业
研究生教育
教学示范中心
教师教育资源
科学研究
研究机构
研究动态
《教师教育学报》编辑部
国际交流
国际合作项目
合作交流
员工工作
本科生工作
研究生工作
社会服务
基础教育培训
高等教育培训
办事指南
下载中心
公司办公室
教学办公室
课程资源中心
实习实践办公室
教工之家
组织机构
工会工作
教代会工作
教工风采
办事指南
下载中心
公司办公室
教学办公室
课程资源中心
实习实践办公室
教学办公室
当前位置:
首页
>
办事指南
>
教学办公室
> 正文
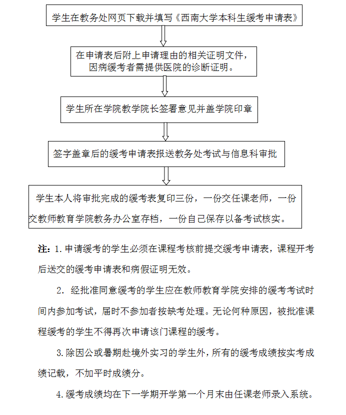
bevitor伟德课程申请缓考流程
发布时间: 2018-07-18 16:01:45 作者:本站编辑 来源:bevitor伟德 本站原创 浏览次数: